设为首页收藏本站

茂名大视野

 找回密码
 立即注册
搜索

社区广播台

查看: 6127|回复: 2
打印 上一主题 下一主题

茂名人都吃过的这款零食,如今被药监局责令召回!

[复制链接]

240

主题

244

帖子

895

积分

高级会员

Rank: 4

积分
895
跳转到指定楼层
楼主
发表于 2018-7-16 09:33:50 | 只看该作者 |只看大图 回帖奖励 |倒序浏览 |阅读模式


相信不少80后、90后都吃过
这款“国民零食”
↓↓↓
然而!
近期佳宝九制陈皮
被官方通报检出铅超标!
近日,国家市场监督管理总局通报近期食品抽检情况,共有13批次不合格食品上榜。其中广东佳宝集团有限公司生产的九制陈皮被检出铅含量超标,比国家标准规定高出7倍。目前,市食药监局已责令该企业对不合格批次产品下架并召回。



据了解,近期,原国家食品药品监督管理总局组织抽检饼干、酒类、水果制品、饮料和食用农产品等5类食品540批次样品,结果发现不合格样品13批次。其中,福州沃尔玛百货有限公司销售的,标称“广东佳宝集团有限公司生产”的九制陈皮(话化类),铅检出值为8.00mg/kg,比国家标准规定高出7.0倍。

据资料显示,铅是一种慢性和积累性毒物,进入人体后,少部分会随着身体代谢排出体外,大部分会在体内沉积,危害人体健康。根据我国《食品安全国家标准 食品中污染物限量》(GB 2762—2017)规定,水果制品中铅的最大限量值为1.0mg/kg。

“蜜饯中铅超标可能是企业在生产时,未对原料进行严格验收,或为降低产品成本而采用劣质原料,由生产原料或辅料带入到产品中。”有专家指出,铅超标亦可能是食品生产加工过程中的加工设备、容器、包装材料中的铅迁移带入。
△资料图:九制陈皮

针对此次抽检中发现的不合格产品,国家市场监管总局表示,原国家食品药品监督管理总局已通报相关省份依法予以查处,并要求当地食药监部门责令食品生产企业、进口商查清产品流向、召回不合格产品、分析原因进行整改,对出现铅超标等情况产品的企业,则要求相关省(区)食药监责令食品经营环节有关单位立即采取下架等措施控制风险。

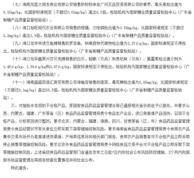
附:公告还公布其他品牌不及格情况如下:

来源: 国家市场监督管理总局官网 南方+


回复

使用道具 举报

147

主题

2209

帖子

6631

积分

论坛元老

Rank: 8Rank: 8

积分
6631
沙发
发表于 2018-10-29 10:33:55 来自手机 | 只看该作者
老品牌都沦陷了,哎……
回复 支持 反对

使用道具 举报

448

主题

2053

帖子

8091

积分

论坛元老

Rank: 8Rank: 8

积分
8091
板凳
发表于 2018-10-30 09:34:32 | 只看该作者
哎呦,这个东西我也吃过很多耶。
回复 支持 反对

使用道具 举报

您需要登录后才可以回帖 登录 | 立即注册

本版积分规则

快速回复 返回顶部 返回列表